登陆
跨境店铺取消率标准: 新卖家 ≤ 5 % ; 老卖家 ≤ 2 %
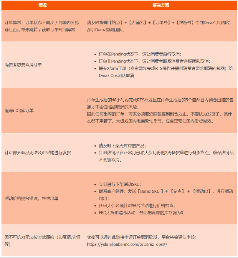
取消率指的是: 由卖家原因取消包括产品无库存(OOS)、无法在时效内履行订单(Sourcing Delay)以及错价无法发货而导致的取消,将被纳入卖家原因而导致的取消。
考核期店铺取消率 = 考核期内卖家原因取消订单量 ÷ 考核期内订单量,
针对高取消率的店铺进行限单操作;

针对高取消率的商品每周进行下架并锁住操作

维护店铺取消率
时效要求:商家须在订单生成后的48小时内完成RTS标发。商家发货时效为5个自然日,即5个自然日内必须到仓扫描。为了更好维护店铺绩效,商家不要踩点发货!

