Etsy哪些商品属于卖家自营转售的派对用品?

2026-03-21 23:14

派对用品应专为庆祝聚会和特殊活动而设计。

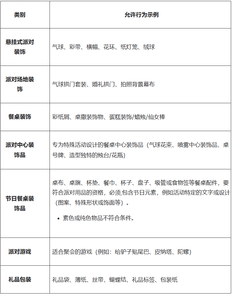
允许的派对用品示例

6cc98e6f4cbc7f35d451bd6fc82d1d09771bfccc691870690cb6123843bd2e1f

不符合条件的转售商品

建筑物和大型设备(凉亭、充气城堡)

家具(桌子、椅子)

普通餐具(素白纸盘),无节日装饰元素

简易照明(蜡烛、串灯)

活动设备(卡拉OK机、音响)

服装

季节性家居/草坪装饰品,在整个季节中展示(圣诞装饰品等)

派对小礼物和小玩具

宗教用品

最新回复0评论
游客