
5 浏览
摘要:
延迟履约率(LDR)指标用于评估商家订单发货的效率。
商家要求:需保持延迟履约率(LDR)不超过4%。
您可以在“商家中心”的“店铺健康”页面查看延迟履约率(LDR)绩效表现。
延迟履约率(LDR)指已发货订单中,未在规定发货时效内上传有效物流追踪号的订单占比。也就是订单未在规定发货时效内从“待发货”更新为“待揽收”状态。
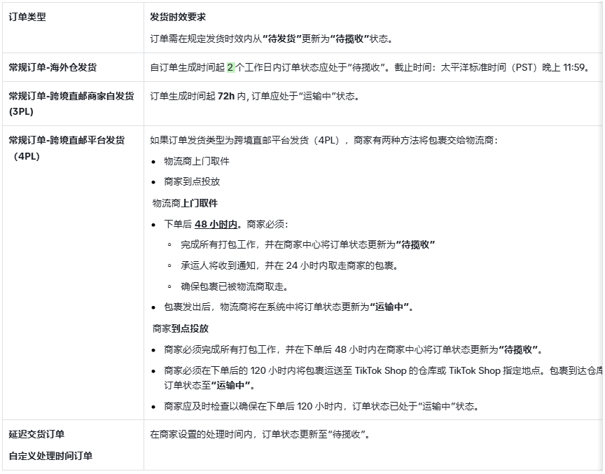
为遵守发货 SLA 要求,商家需要及时为常规订单上传有效物流追踪号,并确保订单状态在2个工作日内标记为 “待揽收”状态。
根据《履约规则》,商家的延迟履约率应不超过4%。
延迟发货率(LDR)是评估店铺履约表现和账号健康状况的四大核心指标之一。根据《履约规则》四大核心绩效指标是指:
延迟履约率(LDR)
商责取消率(SFCR)
维持较低的延迟发货率(LDR)是满足买家对订单履约时效预期的关键部分。遵守发货时效要求,不仅能使订单符合平台规则规定,还能满足买家的消费体验预期。
如果店铺延迟履约率超过4%,因不满足规定平台将对其采取处罚措施。根据《商家处罚规则》,此类违规可能包括但不限于:扣除账号健康分(AHR)、降低曝光度、订单量限制或延长货款结算周期。
此外,店铺延迟履约率违规次数越多,平台的处罚措施也将越严格。

延迟履约率 = 评估期内延迟发货的非FBT订单数量 / 评估期内已发货订单总数(含FBT订单)。
评估期内店铺发货订单总数(含FBT订单)= 200
以上订单总数中,未在发货SLA时效内发货的非FBT订单数量 = 25
根据上述公式计算:
25 / 200 = 0.125
0.125 x 100 = 12.5
延迟履约率 = 12.5%
若您认为延迟履约率数据有误,可提出申诉。对延迟履约率处罚提出申诉需遵循以下规则:
对每次延迟履约率处罚最多提出两次申诉。
需在处罚通知发出后30天内提交首次申诉。若首次申诉未通过,需在首次申诉驳回后15天内提交第二次申诉。
您需要为每个标记为“延迟发货”的订单ID准备所需申诉证据(详见下文“申诉要求”部分规定)。
对于延迟履约率违规,TikTok Shop仅接受针对以下场景的申诉:
TikTok Shop对同一订单ID重复处罚(在同一计算周期或同一SKU的连续计算周期内)。
TikTok Shop误将已在发货SLA时效内发货的订单归类为延迟发货订单。
因物流商未及时扫描导致晚发(仅适用于跨境直邮订单)
因商家和仓库无法控制的事件或情况导致本地履约仓库运营中断(适用于海外仓发货订单)
罢工/纠纷、环境灾害或事故、停电或公用事业故障。
因系统问题导致商家无法按时发货。
物流商物流扫描延迟仅适用于跨境直邮订单,海外仓订单不被视作可接受的申诉理由。
为成功申诉延迟履约率违规,您需提供以下文件。在提交申诉前,请核查订单以确定被标记为“延迟发货”的订单ID。
重要提示:证明文件必须显示日期,且该日期在处罚期的30天范围内。
本地履约仓库提供的延迟证明文件,日期需与相关时间范围或受影响订单ID的时间一致。
证明运营区域受极端天气影响、出现罢工、环境灾害或停电/公用事业故障的证据。
需同时提供下单时间及订单编号。
与延迟发货订单关联的物流单号或物流截图,显示订单实际已在发货SLA时效内发货。
请注意:提供的订单ID需与影响延迟履约率的订单ID一致,例如物流商的物流追踪节点显示首次扫描日期早于“最晚发货日期”。
ERP或是ISV提供方出具的官方证明,确认该问题由于其平台系统问题导致
系统截图或经产品团队确认由于Tiktok平台系统问题,商家在“最晚发货日期”前上传物流单号失败

登录商家中心-点击查看“账号健康”板块-点击“店铺健康板块”-查看“订单履约违规”板块中的延迟履约率

点击“延迟履约率”,可选择要查询的时间范围并查看详情

密切关注商家中心内的订单状态,并定期核查每笔订单的发货时效及送达时效的履约情况。
监控店铺的物流发货情况,请登录“订单管理”页面(点击此处登录)。点击“待发货”页面,可以通过点击订单号查看每一笔订单的发货SLA。


你的发货责任并非在将订单出库并交接给物流商后即终止。请务必监控订单状态,确保物流商在2个工作日内完成订单的揽收扫描。
切勿忽视商家中心的实用工具!
考虑加入升级版Tiktok Shipping或Tiktok履约模式(FBT),平台物流将提供更加有保障的履约体验。
什么是延迟发货?

为遵守发货 SLA 要求,商家需要及时为常规订单上传有效物流追踪号,并确保订单状态在2个工作日内标记为 “待揽收”状态。
海外仓订单如果某笔订单未上传有效物流追踪号且在规定的发货时效内状态未从 “待发货”更新为 “待揽收”,则该订单将被判定为延迟发货。跨境直邮订单如果某笔订单未被物流商及时扫描,在规定的发货时效内状态未从 “待发货”更新为 “运输中”,则该订单将被认定为延迟发货。
延迟履约率(LDR)和按时送达率(OTDR)有什么区别?
延迟履约率(LDR)衡量的是商家发货的效率,而按时送达率(OTDR)评估的是订单在规定时间内的送达情况。
就延迟履约率而言,商家可以通过及时上传上传有效物流追踪号满足发货时效要求。
按时送达率要求商家高效管理订单量,与所选物流商合作,确保订单在规定时效内送达。
如果商家认为延迟履约率数据有误该怎么办?
当您查看延迟履约率(LDR)违规记录详情时,您将看到“申诉”选项。
提交申诉前,TikTok Shop会引导您下载指定时间段内提交的所有物流单号列表。请务必下载该列表,并确认标记为“物流单号异常”的订单。

同时,您需为每个被误标记为“无效”的物流追踪号准备所需证据(详见上文“申诉要求” 章节规定)。
延迟履约率是否会影响账号健康分(AHR)或店铺体验分(SPS)?
延迟履约率(LDR)不会直接影响店铺体验分(SPS)。但是,延迟发货的订单也更难在交付截止时效内完成送达。未在此时效内标记为“已送达”的订单将计入按时送达率(OTDR)计算。
因此,较高的延迟履约率(LDR)会通过按时送达率(OTDR)间接影响店铺体验分(SPS)。
Tiktok Shipping的订单会从延迟履约率中被豁免吗?
不会,Tiktok Shipping订单仍会被计入延迟履约率的计算因为商家仍负有发货责任。
